Sobre a Revista
Foco e Escopo
Constituem focos de interesse da Revista, sem prejuízo da apreciação particular de cada submissão realizada, trabalhos científicos que abordem:
- Questões dogmáticas do Direito Internacional Público e do Direito Internacional Privado;
- Interseções, diálogos e confrontos dos ramos do Direito Internacional com a Teoria Geral do Direito, a Filosofia do Direito e os demais ramos do Direito;
- Direito Internacional e Estudos Críticos: das Minorias, Raciais, de Gênero, Descoloniais, da Deficiência, do Pós-Humanismo; Bioética Interventiva;
- Direito Internacional do Meio Ambiente;
- Direito Internacional do Trabalho;
- Direito Internacional dos Direitos Humanos (Direito Internacional Humanitário e Direito dos Refugiados);
- Direito Internacional dos Direitos Humanos e o ordenamento jurídico brasileiro;
- Direito Comunitário.
- Direito Internacional Econômico, Direito Marítimo e Portuário.
Entendem-se como trabalhos científicos pesquisas teóricas e empíricas no formato de artigos científicos, recensões, recensões críticas, traduções, relatos de experiência, sem prejuízo de outros formatos que respeitem o modo de abordagem que siga critérios de pesquisa e redação compreendidos como científicos.
A Linha Editorial abrange os focos acima apresentados e, reitera-se, não haverá prejuízo da apreciação singular de cada trabalho. Recomenda-se, contudo, que na introdução haja a demonstração da pertinência temática.
A Política Editorial é composta, além da linha editorial, do atendimento, pelos autores, às diretrizes para autores, às normas técnicas de redação acadêmica e aos preceitos da Metodologia Científica, bem como a sintonia com o Direito Internacional contemporâneo.
O escopo da Revista se expressa no esforço de publicação de investigações de tônica crítico-humanista, sintonizadas com o estado da arte principiológico-informativo do Direito Internacional e sua dogmática. Diante disso, ter-se-á apreço, em especial, por propostas que problematizem, com criticidade científica e filosófica, tanto o Estado brasileiro atual e as práticas de governamentalidade desempenhadas em seu contexto quanto as Relações Internacionais e, ainda, as práticas do mercado neoliberal globalizado.
Processo de Avaliação pelos Pares
Adota-se no periódico o sistema "double blind review".
Inicialmente no processo editorial, após a submissão, é realizada análise prévia pela Equipe Editorial em torno do cumprimento da Linha, Política e Diretrizes Editoriais.
Feita tal análise preliminar, sendo adequado o artigo, o processo será distribuído ao primeiro avaliador "ad hoc" cujas áreas de interesse constantes do cadastro prévio sejam afins ao tema do artigo.
Da primeira avaliação será emitido questionário detalhado, com o resultado pela aprovação direta, aprovação sujeitada a ajustes ou rejeição.
O Editor responsável, então, distribui o texto a novo avaliador, seguindo os mesmos critérios de adstrição temática. O resultado ou poderá confirmar a aprovação ou rejeição, conforme o primeiro resultado, ou, ainda, poderá demandar um terceiro avaliador para desempate.
Nos casos de aprovação condicionada, o Editor responsável contata o autor para que realize os ajustes ou justifique aqueles que compreende não aplicáveis. Deste material resultante das revisões e implementos pelos autores o Editor pode tomar a decisão de aceitar, rejeitar ou mesmo submeter a eventual nova rodada.
O processo editorial deve respeitar o direito de resposta do autor.
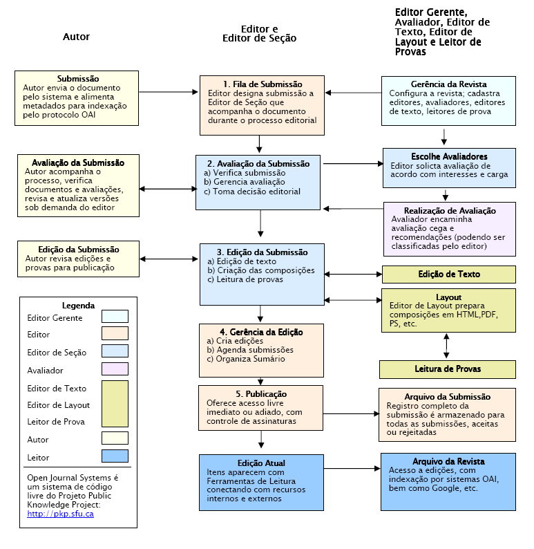
Informa-se, abaixo, o esquema do fluxo editorial do sistema adotado pela Universidade Federal do Paraná: http://ojs.homologa.ufpr.br/wp/fluxo-editorial/

Periodicidade
Semestral, última semana dos meses de junho e dezembro.
Política de Acesso Livre
Esta revista proporciona acesso publico a todo seu conteúdo, seguindo o princípio que tornar gratuito o acesso a pesquisas gera um maior intercâmbio global de conhecimento. Tal acesso está associado a um crescimento da leitura e citação do trabalho de um autor. Para maiores informações sobre esta abordagem, visite Public Knowledge Project, projeto que desenvolveu este sistema para melhorar a qualidade acadêmica e pública da pesquisa, distribuindo o OJS assim como outros software de apoio ao sistema de publicação de acesso público a fontes acadêmicas.
Ética e Integridade na publicação científica
A Revista Brasileira de Direito Internacional vincula-se aos mais contemporâneos standards de ética e integridade na pesquisa científica.
Assim, compreende-se a integridade na pesquisa científica como a adoção e realização de vários valores ao longo do processo de investigação, redação e publicação da pesquisa científica.
São valores basilares: honestidade, confiabilidade, veracidade, objetividade, imparcialidade, cuidado, respeito, responsabilidade e compromisso.
A integridade se realiza pela adoção das boas práticas na pesquisa. Boas práticas se realizam pelo cuidado no tratamento de dados, de procedimentos e da publicação.
Dentre as más práticas, recomenda-se especial atenção às questões de "guest autorship", "ghost autorship", plágio e autoplágio.
Aos autores, recomenda-se a integral leitura do Código de Conduta Europeu para a integridade na pesquisa: <http://ec.europa.eu/research/participants/data/ref/h2020/other/hi/h2020-ethics_code-of-conduct_en.pdf>.
Igualmente, reitera-se o conhecimento de todos os preceitos da Ética na Pesquisa Científica propostos pelo Conselho Nacional de Pesquisa: <http://cnpq.br/diretrizes>.
Adota-se como referência ao Corpo Editorial, Editores, Avaliadores e demais envolvidos no processo de submissão e editoração, o conjunto de preceitos da COPE (Committee on Publication Ethics), em especial o Código de Conduta para os Editores de Periódicos (disponível em: <https://publicationethics.org/files/Code%20of%20Conduct_2.pdf>).
Pesquisas que envolveram animais ou seres humanos devem ser submetidas com a documentação de aprovação junto ao respectivo Comitê de Ética da Instituição de vínculo do autor.
Considerando-se o escopo da publicação, recomenda-se a leitura da Resolução 510/CNS, de 07 de abril de 2016: normas aplicáveis em pesquisas em Ciências Sociais e Humanas que envolvam participantes ou informações identificáveis: <http://conselho.saude.gov.br/resolucoes/2016/Reso510.pdf>.
Histórico do periódico
Primeiro ciclo de atividades da Revista Brasileira de Direito Internacional (2005-2008)
Lançada no ano de 2005 no contexto dos esforços do Núcleo de Estudos em Direito Internacional da UFPR - NDI, publicou em seu primeiro ciclo, 2005-2008, oito volumes com edições temáticas sobre o Estatuto de Roma, Contratos Internacionais e Arbitragem, Direitos Humanos, Propriedade Intelectual e "Jus Cogens", contando com contribuições de autores nacionais e internacionais.
Foram Editores: Tatyana Scheila Friedrich e Cassio Eduardo Zen.
No referido período vigeu a seguinte Politica Editorial: "A Revista Brasileira de Direito Internacional surgiu com o objetivo de recepcionar os estudos que têm sido produzidos sobre esse importante ramo jurídico, que está se tornando imprescindível nesses tempos de globalização, integração regional, pretensões imperialistas, uso da força e engajamento da sociedade civil, em âmbito mundial. Trata-se de um periódico vinculado ao Programa de Extensão "Núcleo de Estudos em Direito Internacional da UFPR", em que são publicados os artigos escritos por seus membros, a partir dos temas anuais discutidos nas reuniões semanais. Além disso, a Revista abre seu espaço para textos da comunidade em geral, do Brasil e exterior, interessada no desenvolvimento crítico do Direito Internacional. Incentiva-se, portanto, todos aqueles que se propõem a discutir os aspectos relevantes da sociedade internacional, com um enfoque humanista e sem perder a perspectiva da realidade brasileira e latinoamericana, a apresentarem seus artigos ao conselho editorial para futura publicação. A Revista é eletrônica e sua impressão poderá ser realizada, a depender da disponibilidade de recursos. Missão Tornar-se um periódico científico de referência nacional de estudos em Direito Internacional balizado por uma perspectiva crítico-humanística do Direito; Objetivos a) Proporcionar à comunidade acadêmica um espaço de incentivo à pesquisa e criação no âmbito das disciplinas de Direito Internacional Público; Internacional Privado e Integração Regional; b) Impulsionar a criação e divulgação do conhecimento proporcionado a partir do estudo, debate e trabalho científico; c) Incentivar o estudo e a prática do Direito Internacional entre o corpo discente e docente da Faculdade de Direito da UFPR. Público Alvo Membros do Núcleo de Estudos em Direito Internacional da UFPR, membros do NUPESUL - Núcleo de Pesquisa em Direito Público do Mercosul da UFPR; acadêmicos e professores da graduação e pós-graduação em Direito da UFPR, comunidade acadêmica em geral, do Brasil e exterior. Política de Submissão Serão aceitos artigos realizados pelo público alvo, desde que estejam dentro das regras e normas para publicação desta revista Tipos de Documentos aceitos Inicialmente a RBDI aceitará para publicação artigos científicos e resenhas bibliográficas. Toda edição conterá um Editorial/Apresentação próprio."
Foram as Diretrizes para Autores adotadas:
"I - Considerações Gerais 1. A Revista de Direito Internacional da UFPR é um periódico semestral vinculado ao Setor de Ciências Jurídicas e ao Núcleo de Direito Internacional da Universidade Federal do Paraná que recebe contribuições científicas inéditas na forma de texto vinculadas às áreas de Direito Internacional Público e Direito Internacional Privado. 2. Tais textos devem ser necessariamente artigos originais ou resenhas bibliográficas redigidos em Português, Espanhol, Inglês ou Francês. 3. Os manuscritos devem ser redigidos de maneira clara e concisa, além da extensão mínima de 10 (dez) páginas (cerca de 3.500 palavras), dentro do formato especificado abaixo. O Conselho Editorial se reserva no direito de não acatar artigos em função 4. Os trabalhos serão submetidos à apreciação do Conselho Editorial da Revista, que, mediante parecer de seu Conselho Consultivo, acatará ou não a publicação. Essa decisão será comunicada aos autores via e-mail, sem compromisso de devolução dos originais. 4.a Os artigos serão analisados pelos consultores de acordo com os seguintes critérios: a) relevância científica; b) originalidade do trabalho na doutrina brasileira; c) fundamentação teórica e prática; d) ênfase no caráter crítico, emancipatório e humanista, próprio da linha editorial da Revista; e) precisão técnico-científica do conteúdo apresentado. 4.b Além disso, cada texto receberá um parecer, que pode: a) indicar a publicação; b) indicar a publicação desde que sejam feitas revisões; c) negar a publicação. 4.c Cada trabalho será analisado por dois consultores e, em caso de pareceres contrários, o trabalho será submetido à avaliação de um terceiro consultor. Os critérios que nortearão tal análise serão, fundamentalmente, a relevância científica, a originalidade, o apuro técnico e a concisão e clareza dos textos apresentados. 4.d A publicação dos artigos aprovados pelos pareceristas, na versão impressa da Revista, estará condicionada ao orçamento da mesma. 4.e Todos os artigos que receberem parecer favorável à publicação, serão publicados na Revista em formato online. 5. As afirmações e conceitos emitidos em artigos assinados são de absoluta responsabilidade dos seus autores. 6. Cada edição da revista abordará um tema específico que fora objeto de estudos no NDI. A Revista, por ser semestral, terá 2 períodos de inscrição por ano. 7. Em relação aos artigos dos membros do NDI, serão aceitos apenas artigos dos quais os autores tenham comparecido no mínimo em 75% das sessões de trabalho do Núcleo de Direito Internacional da Universidade Federal do Paraná na turma em que se inscreveram e tenham realizado o artigo sob a supervisão do núcleo. II - Entrega dos Artigos e Resenhas Os trabalhos deverão ser enviados para a Revista por via eletrônica conforme as orientações fornecidas no site do SER/PRPPG/UFPR. III - Formatação dos Trabalhos A formatação dos trabalhos deverá seguir as instruções da página do site. As informações abaixo são complementares e, em caso de dubiedade, prevalecerão as instruções oficiais do sistema SER 1. No caso de artigo, apresentar, na primeira página, um resumo de, no máximo 250 palavras, em português e em 350 em inglês (com o título também em inglês), obrigatoriamente. Sendo ele completo, informativo, sucinto e compreensível, sem referências ao texto ou outras publicações. 2. Deve-se indicar, na página seguinte 03 (três) palavras-chave, em português e em inglês, que descrevam a essência do assunto tratado, visando indexação. 3. O artigo apresentado deve ter a extensão mínima de 10 (dez) páginas (cerca de 3.500 palavras). 4. As resenhas bibliográficas não deverão ultrapassar, em princípio, 10 (dez) páginas (cerca de 3.500 palavras). 5. As indicações bibliográficas das citações deverão ser colocadas em notas de rodapé, de acordo com as normas de referenciação bibliográfica do item 6 (abaixo), indicando-se a página. As notas de rodapé deverão ser de natureza substantiva, limitadas ao mínimo indispensável e indicadas por algarismos arábicos em ordem crescente. 6. A bibliografia deverá constar ao final do texto, apresentar apenas as referências de obras mencionadas no trabalho e seguir as normas da Associação Brasileira de Normas Técnicas, ABNT. 6.a. Para livros, deverá ter o seguinte formato: SOBRENOME DO AUTOR, nome do autor. Titulo do livro em itálico. Local de publicação: nome da editora, data da publicação (incluir, entre o título do livro e o local de publicação, o número da edição, quando não for a primeira, usando para tanto o formato: número da edição em algarismo arábico. ed.). 6.b. Para artigos publicados em periódicos, deverá ter o seguinte formato: SOBRENOME DO AUTOR, nome do autor. Título do artigo. Nome do periódico em itálico, local de publicação, número do volume, número do fascículo, p. intervalo de páginas em que está contido o artigo, data. 6.c. Para eventos científicos ou de trabalhos apresentados em eventos (congressos, seminários, simpósios, reuniões, encontros etc.), deverá ter os seguintes formatos: NOME DO EVENTO, número do evento, ano de realização, local. Título. Local: nome da editora, ano de publicação. Número de páginas ou volume. SOBRENOME DO AUTOR, nome do autor. Titulo do livro em itálico. Local de publicação: nome da editora, data da publicação (incluir, entre o título do livro e o local de publicação, o número da edição, quando não for a primeira, usando para tanto o formato: número da edição em algarismo arábico. ed.). 6.b. Para artigos publicados em periódicos, deverá ter o seguinte formato: SOBRENOME DO AUTOR, nome do autor. Título do artigo. Nome do periódico em itálico, local de publicação, número do volume, número do fascículo, p. intervalo de páginas em que está contido o artigo, data. 6.c. Para eventos científicos ou de trabalhos apresentados em eventos (congressos, seminários, simpósios, reuniões, encontros etc.), deverá ter os seguintes formatos: NOME DO EVENTO, número do evento, ano de realização, local. Título. Local: nome da editora, ano de publicação. Número de páginas ou volume. SOBRENOME DO AUTOR, nome do autor. Título do trabalho em itálico. In: NOME DO EVENTO, número do evento., ano de realização, local. Título. Local: nome da editora, ano de publicação. p. página inicial-final. 6.d Para trabalhos publicados na Internet (documentos eletrônicos), deverá ter o seguinte formato: SOBRENOME, Nome (abreviado). título em itálico, [Online]. website. Disponibilidade: acesso. [data de acesso]. Solicita-se observar rigorosamente a seqüência e a pontuação indicadas. 7. Se o trabalho contiver ilustrações com legendas ou gráficos, usar arquivos com extensão .wmf, .gif, .tiff ou .jpg, com resolução de 200dpi em escala de cinza ou preto e branco, e assinalar no texto o local onde deverão ser inseridas. A largura máxima de uma tabela ou figura é de 11cm. A altura máxima permitida é de 14cm. As figuras e tabelas devem ser numeradas (e.g. Fig. 4). 8. As resenhas bibliográficas devem focalizar trabalhos significativos que tragam uma importante contribuição à literatura existente; devem ser revisões críticas que discutam os principais temas tratados em um ou mais livros (de preferência) que tenham a mesma preocupação ou lidem com assuntos correlatos; devem ser sucintas e evitar consumir várias páginas descrevendo cada capítulo de determinado livro ou cada ensaio de uma coletânea de textos. É essencial enfatizar e discutir o conteúdo teórico do trabalho em questão. Solicita-se mencionar no corpo do texto os trabalhos mais relevantes da literatura específica a qual o livro (ou os livros) resenhado(s) pertence(m). 9. O manuscrito deve ser digitado no editor Word for Windows, com fonte Arial corpo 12, em espaçamento 1,5, em papel formato A4 (210 x 297mm), deixando 30mm de margem em todos os lados. As páginas devem ser numeradas no canto superior direito seguindo às mesmas especificações do texto acima enumeradas. Todo o texto deve ser em espaço 1,5, incluindo aquele correspondente às legendas de figuras e tabelas. O texto completo, incluindo figuras e tabelas, não deve superar os números máximos de páginas acima especificados. IV - Disposições Finais 1. As decisões tomadas pelos Conselhos Editorial e Consultivo não admitem qualquer espécie de recurso. 2. Em caso de descumprimento de qualquer um dos requisitos acima mencionados, o Conselho Editorial prontamente desqualificará o trabalho entregue para publicação. 3. Os casos omissos serão decididos pelo Conselho Editorial da Revista."
